

团(总)支部“对标定级”工作指引
(2023年修订)
1.目标
深入贯彻习近平总书记2023年6月26日同团中央新一届领导班子集体谈话时的重要讲话精神,落实团十九大和团十九届二中全会部署,紧密结合面向团员和青年开展习近平新时代中国特色社会主义思想主题教育,坚持夯实基层的鲜明导向,从严加强团的基层组织建设,聚焦提升政治功能、组织功能、服务功能,扎实推进团(总)支部建设高质量发展。
2.时间
2023年度“对标定级”工作于2024年1月开始,1月底前完成。
3.对象
2023年6月1日前成立(满6个月以上)的团(总)支部纳入“对标定级”范围。流动团员团支部、临时团支部等不纳入。
4.标准
2023年团(总)支部“对标定级”应紧密围绕新时代新征程党的中心任务,坚持围绕中心、服务大局,积极主动对接国家重点战略和重大任务,重点在理论学习(含宣讲)、经济发展、科技创新、乡村振兴、民主法治、文教体育、绿色发展、社会服务、应急处突、卫国戍边、统一战线、对外交流等领域争当排头兵和生力军,激发团员青年在中国式现代化建设中挺膺担当。重点评估2023年度团(总)支部标准化、规范化建设和功能作用发挥情况(参考标准见附件),实行百分制赋分评定,各项指标分别赋分。对应星级参考如下:
——五星级团(总)支部(优秀,90分及以上),成立时间一年以上,标准化、规范化建设成效显著,组织力强,开展团员和青年主题教育成效好,示范带动作用好。
——四星级团(总)支部(良好,80—89分),成立时间一年以上,标准化、规范化建设有较大成效,组织力较强,开展团员和青年主题教育成效较好。
——三星级团(总)支部(一般,70—79分),标准化、规范化建设存在短板不足,有一定组织力,开展团员和青年主题教育有一定成效。
——后进团(总)支部(较差,60—69分),标准化、规范化建设存在较大差距,组织力较弱,开展团员和青年主题教育成效一般,发挥作用一般。
——软弱涣散团(总)支部(60分以下,或存在“一票否决”指标所列情况的)。
5. 步骤
团(总)支部对照参考标准,采取“五评、双签字”(评班子建设、评团员管理、评组织生活、评制度落实、评作用发挥,团支部书记、团员代表分别签字确认)的方式,确定自评结果,核准团(总)支部的成立时间、最近一次换届时间和申请入党的团员人数等信息,录入“智慧团建”系统。评定为五星级的团(总)支部,须在完成自评后在“智慧团建”系统提交2023年度重点工作项目(重点反映开展团员和青年主题教育、规范化建设成效和作用发挥情况,500字左右)。
基层团(工)委结合团组织书记述职评议和日常掌握工作情况,对照所属团(总)支部的自评结果,实地采取“三必核、两必听”(核实“智慧团建”系统数据准确性、核验必要工作资料、核查自评结果真实度,听取支部书记述职、听取党组织和团员青年意见建议)的方式复核认定。复核前,要全面完成“空壳”团支部的整理整顿工作,否则无法依托“智慧团建”系统开展复核。
复核认定坚持优中选优,从严把握五星级和四星级团(总)支部数量,原则上五星级不超过应评总数的20%;防止“好人主义”,扎实开展三星级以下团(总)支部限期整改。复核结果与团(总)支部自评结果不一致的,应及时反馈存在问题并予以纠正,认定后录入“智慧团建”系统。
县级以上团的领导机关应以推动开展团员和青年主题教育为契机,结合年度工作考核,在各行业领域中现场抽检不少于20个基层团组织开展“对标定级”工作情况,重点关注五星级团(总)支部发挥作用、示范引领情况,注重剖析三星级以下团(总)支部规范化建设差距较大的原因。
抽检过程应如实记录,有弄虚作假、瞒报错报漏报等情况的,一律不得评定为五星级团(总)支部。有关抽查和整改情况应及时上报上一级团的领导机关。
6.实施
各级团的领导机关统筹本地区(系统)团(总)支部“对标定级”工作。基层团(工)委严格复核认定,既不刻意拔高、也不降格以求。团(总)支部书记负责做好自评,主动向本支部本单位的团员青年公开结果。评星定级以线下开展为主,线上依托“智慧团建”系统同步记录,线下线上不能相互替代。
结合不同领域团的基层建设实际,增强“对标定级”工作的针对性、适用性。高校、中学(中职)中的团(总)支部,适用学校领域标准;村(社区)、党政机关、事业单位、科研院所、国有企业的团(总)支部,适用传统社会领域标准;“两企三新”(混合所有制企业、非公有制企业和新经济组织、新社会组织、新就业群体)中的团(总)支部等,适用新兴领域标准。
严格纪律要求,禁止在“对标定级”工作中打招呼、托人情、请吃,禁止摊派评定指标或搞暗示、授意,禁止不讲条件、人为提高或放宽星级团(总)支部数量比例,禁止搞形式主义,禁止弄虚作假。基层团(工)委要在本地本单位对“对标定级”结果进行不少于3个工作日的公示,接受团员和青年监督。各级团的领导机关要畅通反映渠道,对有关问题线索依规进行核实、处置,对违反纪律、弄虚作假的团组织及相关负责人,应依据《中国共产主义青年团纪律处分条例》等团内规章,视情节追究责任。
未部署开展“对标定级”工作的团组织及其团组织负责人,2024年不得参评团内荣誉或参加团的重大活动。落实全面从严治团要求,上级团组织应向相关党组织通报连续2年未开展“对标定级”或被评定为三星级以下团支部的情况。
评定为五星级或四星级团(总)支部,2024年方可参评团内荣誉(如地方各级“五四红旗团支部”),原则上评定为五星级团支部方可参评“全国五四红旗团支部”,上级团组织也可结合实际给予其他合理激励。
落实团员和青年主题教育部署,团(总)支部“对标定级”完成率作为评价基层建设工作成效的重要指标,积极选树推广典型案例。省级团委基层建设部门在本地区(系统)团(总)支部“对标定级”工作完成后,2024年1月底前将总结评估情况报团中央基层建设部,重点反映经验做法和正反两方面的典型。
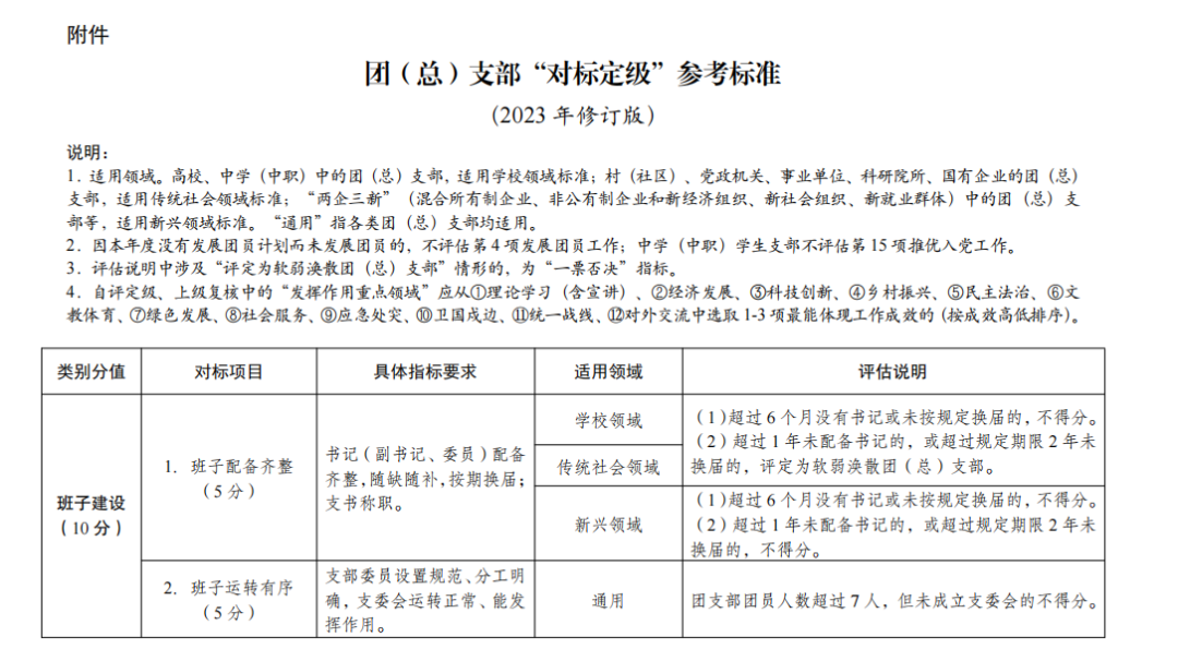
附件:团(总)支部“对标定级”参考标准(2023年修订版)

转自:内师青春汇