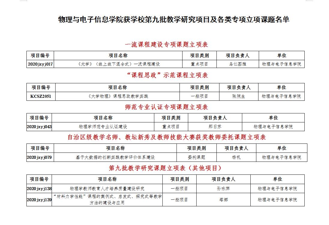
近日,永利官网第九批教学研究项目及各类专项立项课题结果公布,我院那日苏教授“物理学师范专业认证建设”,乌仁图雅副教授“《光学》(线上线下混合式)一流课程建设”,张院生副教授“《大学物理》课程思政教学实践”,杨帆“基于大数据的创新实践教学评价体系建设”,孙咏萍副教授“物理学教师教育人才培养质量建设研究”,塔娜副教授“‘材料力学性能’课程的案例式、启发式、探究式等教学方法的建设与应用”等6项课题获批。

据悉,根据《关于开展第九批教学研究课题立项的通知》(内师教发〔2020〕 66 号)的要求,在学院审核、限额报送的基础上,全校共批准245项课题立项,其中,一流专业建设专项课题9项,一流课程建设专项课题31项,“课程思政”示范课程72项,师范专业认证专项课题8项,劳动教育专项课题12项,美育体育教育专项课题7项,基础教育专项课题8项,教学名师、教坛新秀及教师技能大赛获奖教师委托课题11项,第九批教学研究课题立项表(其他项目)87项。